首页
新闻中心
公司动态
行业动态
时政要闻
通知公告
工程案例
党群工作
党纪学习
党建动态
廉政建设
群团工作
关于我们
公司简介
企业文化
组织架构
公司领导
企业资质
成员企业
人才招聘
YY(易游体育)中国,官方网站
当前位置:
首页
>
新闻中心
>
通知公告
> 正文
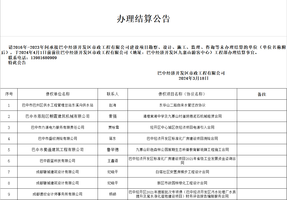
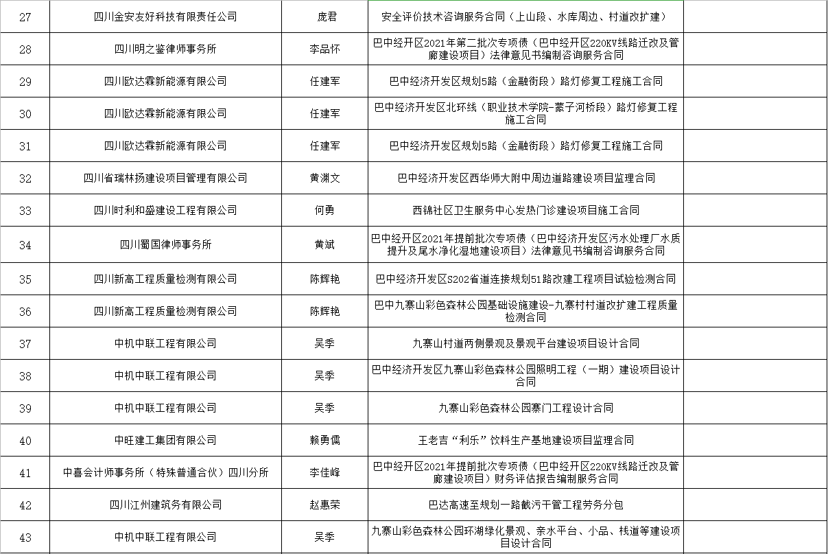
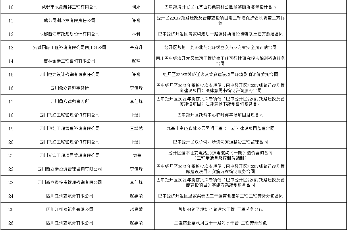
巴中经济开发区市政工程有限公司办理结算公告
发布时间:2024-03-18
上一篇:没有上一篇了
下一篇:
“人才引进”服务采购项目询价采购公告